
2022年10月16日上午,中国共产党第二十次全国代表大会在北京人民大会堂开幕,习近平总书记代表十九届中央委员会向大会作报告。
健康中国、中医药、病有所医、生物医药等词出现在二十大报告中,成为最值得行业关注的关键词。医药领域除了生物医药外,二十大报告明确指出,促进中医药传承创新发展,让中医药迎来更大的发展机遇。
最大医疗卫生体系建成,医药创新迎来难得机遇
二十大报告指出:
我们深入贯彻以人民为中心的发展思想,在幼有所育、学有所教、劳有所得、病有所医、老有所养、住有所居、弱有所扶上持续用力,建成世界上规模最大的教育体系、社会保障体系、医疗卫生体系,人民群众获得感、幸福感、安全感更加充实、更有保障、更可持续,共同富裕取得新成效。
药脉通&趣学术CEO张瑞表示,二十大报告指出中国已经建成了世界上规模最大的社会保障体系和医疗卫生体系,这是中国医药行业持续发展的底气,也是中国药企创新的底气。
集采以来,一个观点很流行,集采之后,价格降得这么低会阻碍药品的研发和创新,但他并不认同这种观点。张瑞表示,创新的动力和价格等无关,其核心源动力是需求,有需求才会产生创新。医药界耳熟能详的那些销售额过百亿美金的药品,如立普妥、修美乐等,都是先有临床需求才有的创新,而不是因为价格贵才有的创新。
创新源于需求,但要受社会发展水平的制约。神农尝百草,但是无法生产出抗生素。改革开放之初,如果让当时的中国医药企业进行现代医药的创新,会有,如获得诺贝尔奖的茼蒿素,这是基于中国的传统医学和现代医学的结合,才有了这个创时代的创新,但是受限于行业发展水平,此类的创新不会太多,要求中国本土药企实现大规模现代医学创新在当时并不现实。但现在经过20多年的发展,中国的医药产业已经具备了成熟的工业化生产能力,研发能力也得到长足的进步。二十大报告指出,中国已经在一些关键技术领域实现突破,战略性新兴产业发展壮大,超级计算机、生物医药等取得重大成果,进入创新型国家行列。简言之,经过多年的发展,中国医药行业已经具备了医药创新的条件,为创新做好准备。
如上文所说,创新离不开时代制约,创新的动力来源于需求。从时代发展来看,中国医药行业具备了创新能力,从需求来看,中国建成世界上规模最大的社会保障和医疗体系,这是中国医药市场创新的最强动力。中国社会的不断发展进步,生活水平的不断提高,以及人们持续增加的健康需求,这是中国医药创新源源不断的动力。
国家此时推出了带量采购政策,它不仅不会阻碍创新,反而给创新带来三大好处:其一,当行业还能用过期专利药赚取暴利的时候,没有企业愿意承担风险去创新,只有过期专利药不赚钱了,大家才能想着去创新;其二,据国家医保局公布的数据,集采改革以来,药品和耗材的采购节省下来3900亿,这些钱并没存起来,而是都花到创新药的买单上,近几年,通过每年一次的医保谈判,大量创新药被纳入医保目录,让创新药有了更强大的买单方;其三,集采为中标企业提供了最小成本连接医生机会,尤其是对既有大量仿制药可以参加集采,但同时又有创新药等待进入市场的本土药企来说,更是提供了难得的机遇。
为什么这么说?以前创新药定价那么贵,是因为从研发成功走向临床的过程阻碍多,传统学术推广效率低、成本高。国家组织的带量采购不仅仅是产品的集采,还是带着医生的集中采购,可以帮助药企以最低成本建立产品和临床连接的通道,所以张瑞建议药企中选以后千万不要只做药品的加工商,而是把握这个机会,建立起和医生的连接通道,为今后药企的持续创新提前修建一条高速公路,让药企的持续创新通过这个“高速公路”以最低成本连接到医生。
张瑞最后表示,中国社会不断发展,国人对健康的需求不断攀升,这就是中国医药、医疗创新的动力,中国必将会出现越来越多的创新,中国医药企业只需要考虑这个需求你能不能抓得住,这个创新会不会由你产生,因为你不去做,也会有其他企业通过创新去满足这个需求。
健康中国大战略下,医药领域的中医药被重点提出
二十大报告指出:
推进健康中国建设,把保障人民健康放在优先发展的战略位置,建立生育支持政策体系,实施积极应对人口老龄化国家战略,促进中医药传承创新发展,健全公共卫生体系,加强重大疫情防控救治体系和应急能力建设,有效遏制重大传染性疾病传播。
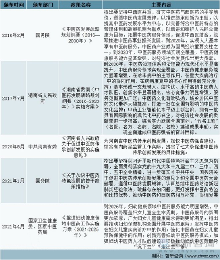
近年来,中医药获得系列扶持政策,2016年2月,国务院颁布了《中医药发展战略规划纲要(2016—2030年)》,纲要中明确指出了中国医疗行业要中西并重,遵循中医药发展规律,提高中医药发展水平,并给出了到2030年中医药服务领域实现全覆盖、中医药健康服务能力显著增强、对经济社会发展作出更大贡献的发展目标。此后,为落地该项发展目标,国家和地方发布了系列扶持政策。本次20大报告再次明确提出要促进中医药传承创新发展后,中医药行业将迎来更大的发展机遇。